This website requires JavaScript.
Explore
Help
Register
Sign In
Mirrors
/
PowerToys
Watch
1
Star
0
Fork
0
You've already forked PowerToys
mirror of
https://github.com/microsoft/PowerToys.git
synced
2026-04-05 02:36:19 +02:00
Code
Issues
Packages
Projects
Releases
Wiki
Activity
Files
d5b15026ae84a3c95c1cf8a9251454bc10c14547
PowerToys
/
doc
/
images
/
launcher
/
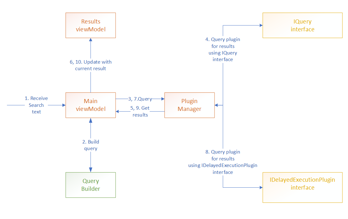
vm_plugin_interaction.PNG
pea-sys
8a7e07d264
[Chore]Optimize every png file with zopfli (
#21521
)
2022-11-16 11:16:24 +00:00
25 KiB
1113x699px
Raw
History
Reference in New Issue
View Git Blame
Copy Permalink