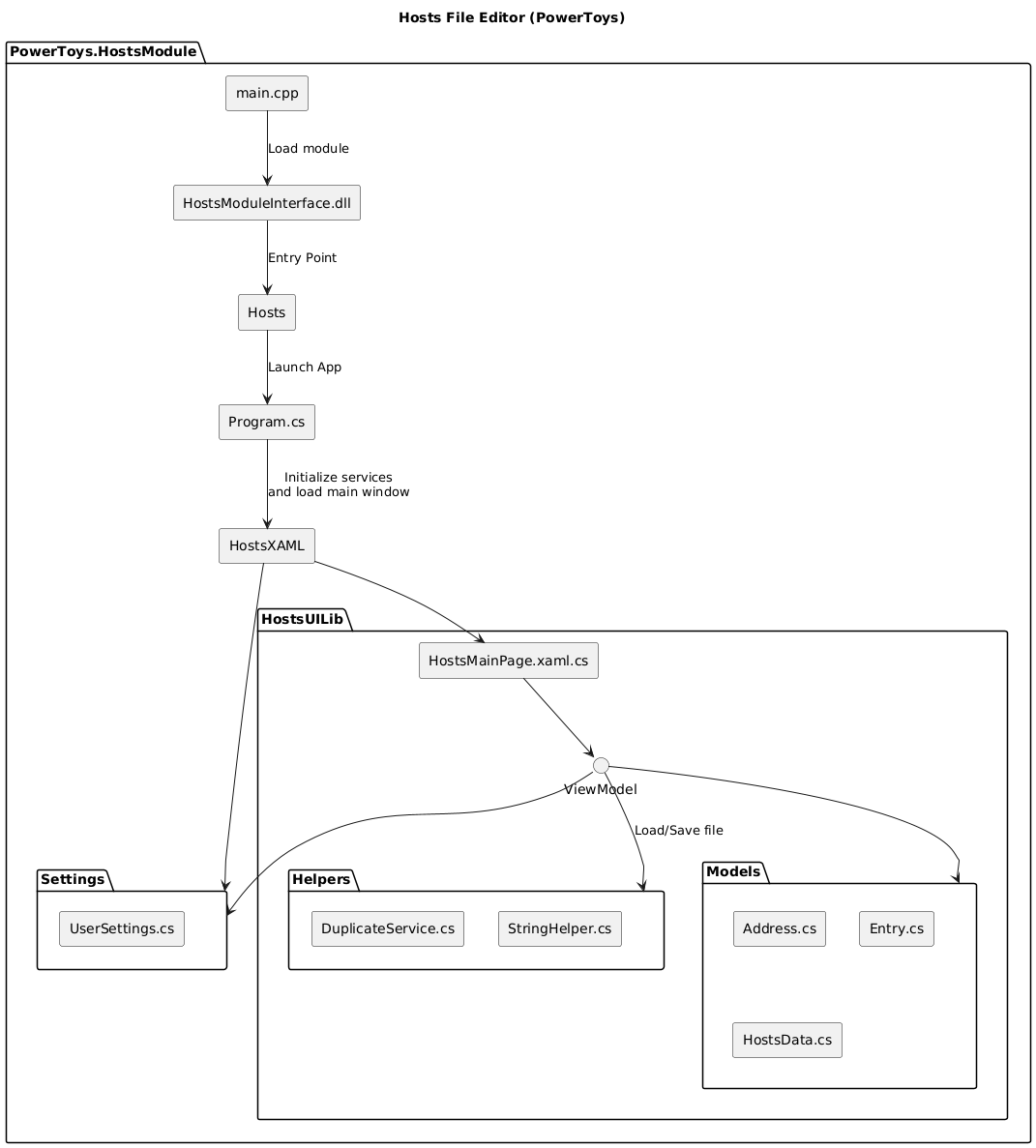
Files
PowerToys/doc/devdocs/images/hostsfileeditor/diagram.png
Gleb Khmyznikov 725535b760 [DevDocs] More content and restructure (#40165)
## Summary of the Pull Request
Accumulated information from internal transition about the modules
development, and reworked it to be added in dev docs. Also the dev docs
intself was restructured to be more organized. New pages was
verified by transition team.

## PR Checklist
- [x] **Dev docs:** Added/updated

---------

Co-authored-by: Zhaopeng Wang (from Dev Box) <zhaopengwang@microsoft.com>
Co-authored-by: Hao Liu <liuhao3418@gmail.com>
Co-authored-by: Peiyao Zhao <105847726+zhaopy536@users.noreply.github.com>
Co-authored-by: Mengyuan <162882040+chenmy77@users.noreply.github.com>
Co-authored-by: zhaopeng wang <33367956+wang563681252@users.noreply.github.com>
Co-authored-by: Jaylyn Barbee <51131738+Jaylyn-Barbee@users.noreply.github.com>
2025-07-01 14:27:34 +02:00

82 KiB
1071x1187px