mirror of
https://github.com/microsoft/PowerToys.git
synced 2026-04-03 09:46:54 +02:00
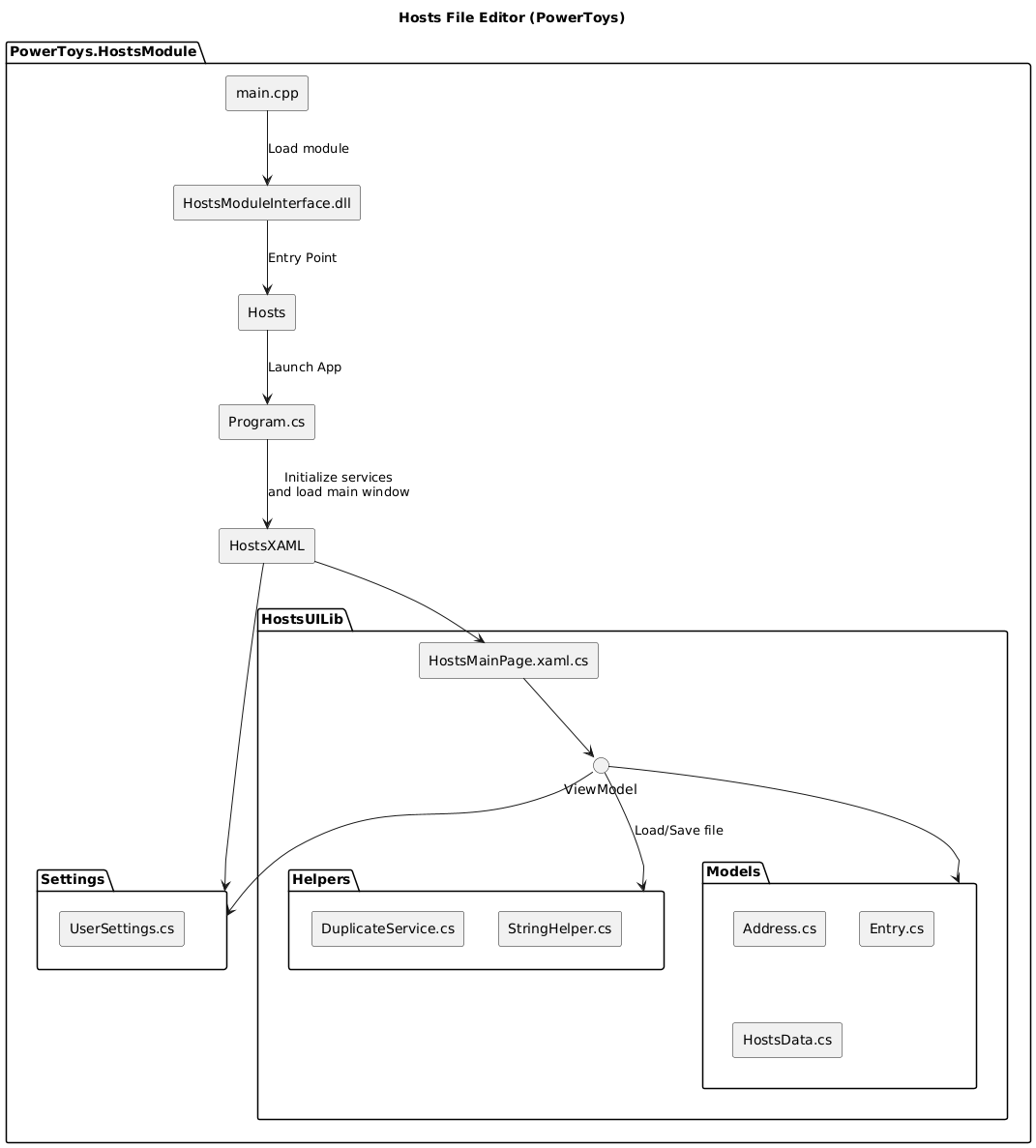
## Summary of the Pull Request Accumulated information from internal transition about the modules development, and reworked it to be added in dev docs. Also the dev docs intself was restructured to be more organized. New pages was verified by transition team. ## PR Checklist - [x] **Dev docs:** Added/updated --------- Co-authored-by: Zhaopeng Wang (from Dev Box) <zhaopengwang@microsoft.com> Co-authored-by: Hao Liu <liuhao3418@gmail.com> Co-authored-by: Peiyao Zhao <105847726+zhaopy536@users.noreply.github.com> Co-authored-by: Mengyuan <162882040+chenmy77@users.noreply.github.com> Co-authored-by: zhaopeng wang <33367956+wang563681252@users.noreply.github.com> Co-authored-by: Jaylyn Barbee <51131738+Jaylyn-Barbee@users.noreply.github.com>
82 KiB
1071x1187px
82 KiB
1071x1187px