This website requires JavaScript.
Explore
Help
Register
Sign In
Mirrors
/
PowerToys
Watch
1
Star
0
Fork
0
You've already forked PowerToys
mirror of
https://github.com/microsoft/PowerToys.git
synced
2026-04-05 18:57:19 +02:00
Code
Issues
Packages
Projects
Releases
Wiki
Activity
Files
44d34e45c037ae5e5f366fdbfb97da259a6aa036
PowerToys
/
doc
/
images
/
launcher
/
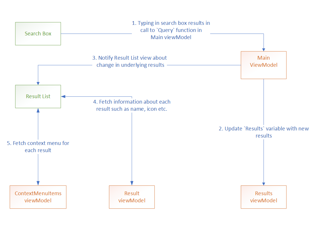
ui_vm_interaction.PNG
pea-sys
8a7e07d264
[Chore]Optimize every png file with zopfli (
#21521
)
2022-11-16 11:16:24 +00:00
26 KiB
1110x820px
Raw
History
Reference in New Issue
View Git Blame
Copy Permalink