mirror of
https://github.com/microsoft/PowerToys.git
synced 2026-04-05 10:46:33 +02:00
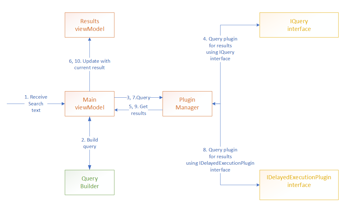
* Architecture and (#7267) * Added debugging steps for PT Run * Updated architecture markdown for launcher * updated project architecture markdown for launcher * Added telemetry docs for launcher * Added the basic folder structure and files * Added a basic overview of all common functionalities of the plugins * Added information about the functioning of the calculator plugin * update score section of overview * added information about the uri plugin * added info about the indexer plugin * Added the documentation for the indexer plugin * Added information about the program plugin * Added info about the shell plugin * updated some plugin info and added information about the ww plugin * documenting the folder plugin * updated window walker docs * dev docs for the folder plugin * added images to each of the plugins * Added link to pt run documents * fix typos and some minor corrections * Add table of contents for pt run dev docs * Fix image path and project link for Wox.plugin Co-authored-by: Divyansh Srivastava <somm14divi@gmail.com>
45 KiB
1113x699px
45 KiB
1113x699px