Files
PowerToys/doc/images/launcher/ui_vm_interaction.PNG
Alekhya 0314b570cd Dev Documentation of PowerToys Run (#7333)
* Architecture and  (#7267)

* Added debugging steps for PT Run

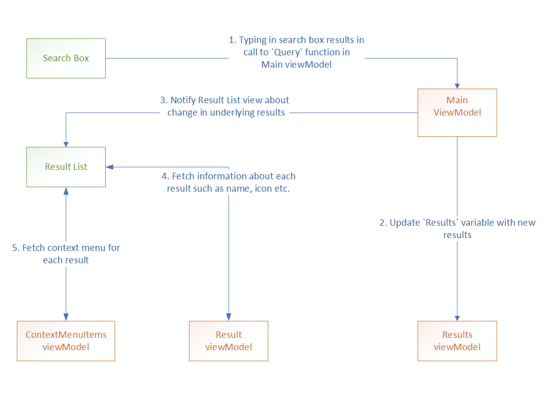
* Updated architecture markdown for launcher

* updated project architecture markdown for launcher

* Added telemetry docs for launcher

* Added the basic folder structure and files

* Added a basic overview of all common functionalities of the plugins

* Added information about the functioning of the calculator plugin

* update score section of overview

* added information about the uri plugin

* added info about the indexer plugin

* Added the documentation for the indexer plugin

* Added information about the program plugin

* Added info about the shell plugin

* updated some plugin info and added information about the ww plugin

* documenting the folder plugin

* updated window walker docs

* dev docs for the folder plugin

* added images to each of the plugins

* Added link to pt run documents

* fix typos and some minor corrections

* Add table of contents for pt run dev docs

* Fix image path and project link for Wox.plugin

Co-authored-by: Divyansh Srivastava <somm14divi@gmail.com>
2020-10-20 14:28:23 -07:00

44 KiB
1110x820px