## Summary of the Pull Request Accumulated information from internal transition about the modules development, and reworked it to be added in dev docs. Also the dev docs intself was restructured to be more organized. New pages was verified by transition team. ## PR Checklist - [x] **Dev docs:** Added/updated --------- Co-authored-by: Zhaopeng Wang (from Dev Box) <zhaopengwang@microsoft.com> Co-authored-by: Hao Liu <liuhao3418@gmail.com> Co-authored-by: Peiyao Zhao <105847726+zhaopy536@users.noreply.github.com> Co-authored-by: Mengyuan <162882040+chenmy77@users.noreply.github.com> Co-authored-by: zhaopeng wang <33367956+wang563681252@users.noreply.github.com> Co-authored-by: Jaylyn Barbee <51131738+Jaylyn-Barbee@users.noreply.github.com>
12 KiB
File Locksmith
Public overview - Microsoft Learn
Quick Links
Overview
File Locksmith is a utility in PowerToys that shows which processes are locking or using a specific file. This helps users identify what's preventing them from deleting, moving, or modifying files by revealing the processes that have handles to those files.
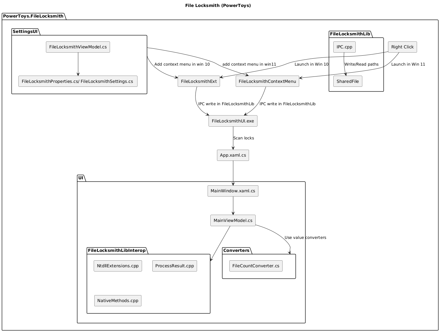
Architecture
File Locksmith follows a similar architecture to the ImageResizer and NewPlus modules. It consists of:
-
Shell Extensions:
FileLocksmithExt- COM-based shell extension for Windows 10 and belowFileLocksmithContextMenu- Shell extension for Windows 11 context menu
-
Core Components:
FileLocksmithLib- Handles IPC between shell extensions and UIFileLocksmithLibInterop- Core functionality for finding processes locking filesFileLocksmithUI- WinUI 3 user interface component
-
Settings Integration:
- Settings integration in the PowerToys settings application
Implementation Details
Shell Extensions
The module adds "Unlock with File Locksmith" to the context menu in File Explorer:
- For Windows 11, a context menu command is registered as a MSIX sparse package (compiled via appxmanifest.xml)
- For Windows 10 and below, a traditional shell extension is registered through registry keys during installation
Process Communication Flow
- User enables File Locksmith in PowerToys settings
- User right-clicks on a file and selects "Unlock with File Locksmith"
- The shell extension writes the selected file path to a temporary file (file-based IPC)
- The shell extension launches
PowerToys.FileLocksmithUI.exe - The UI reads the file path from the temporary file
- The UI uses
FileLocksmithLibInteropto scan for processes with handles to the file - Results are displayed in the UI, showing process information and allowing user action
Core Functionality
The core functionality to find processes locking files is implemented in FileLocksmith.cpp, which:
- Uses low-level Windows APIs via
NtdllExtensionsto iterate through file handles - Examines all running processes to find handles to the specified files
- Maps process IDs to the files they're locking
- Retrieves process information such as name, user context, and file paths
User Interface
The UI is built with WinUI 3 and uses MVVM architecture:
- View models handle process data and user interactions
- Converters transform raw data into UI-friendly formats
- The interface shows which processes are locking files, along with icons and process details
Code Structure
Shell Extensions
- ClassFactory.cpp: COM class factory that creates instances of shell extension objects
- ExplorerCommand.cpp: Implements Windows Explorer context menu command for Windows 10 and below
- PowerToysModule.cpp: PowerToys module interface implementation with settings management
- dllmain.cpp: DLL entry point for Windows 10 shell extension
- dllmain.cpp: Windows 11 context menu integration through MSIX package
Core Libraries
- IPC.cpp: File-based inter-process communication between shell extensions and UI
- Settings.cpp: Settings management for File Locksmith module
- FileLocksmith.cpp: Core process scanning implementation to find processes locking files
- NativeMethods.cpp: Interop layer bridging native C++ with WinRT-based UI
- NtdllBase.cpp: Interface to native Windows NT APIs
- NtdllExtensions.cpp: Process and handle querying utilities using NtQuerySystemInformation
- ProcessResult.cpp: Class for storing process information (name, PID, user, file list)
UI Components
- FileCountConverter.cs: Converts file counts for UI display
- FileListToDescriptionConverter.cs: Formats file lists for display
- PidToIconConverter.cs: Extracts icons for processes
- UserToSystemWarningVisibilityConverter.cs: Shows warnings for system processes
- MainWindow.xaml.cs: Main application window implementation
- App.xaml.cs: Application entry point
- ResourceLoaderInstance.cs: Localization resource helper
- MainViewModel.cs: Main view model that handles loading processes asynchronously
Settings Integration
- FileLocksmithViewModel.cs: ViewModel for File Locksmith in PowerToys settings
- FileLocksmithLocalProperties.cs: Machine-level settings storage
- FileLocksmithProperties.cs: User-level settings storage
- FileLocksmithSettings.cs: Module settings definitions
Debugging
To build and debug the File Locksmith module:
-
Build FileLocksmith module
- Shutdown the existing release builds of PowerToys
- Open the solution in Visual Studio
- Build the entire solution
- Build the
FileLocksmithproject
-
Create certificate and import to Root (if you don't already have)
New-SelfSignedCertificate -Subject "CN=Microsoft Corporation, O=Microsoft Corporation, L=Redmond, S=Washington, C=US" ` -KeyUsage DigitalSignature ` -Type CodeSigningCert ` -FriendlyName "PowerToys SelfCodeSigning" ` -CertStoreLocation "Cert:\CurrentUser\My" $cert = Get-ChildItem -Path Cert:\CurrentUser\My | Where-Object { $_.FriendlyName -like "*PowerToys*" } Export-Certificate -Cert $cert -FilePath "$env:TEMP\PowerToysCodeSigning.cer" # under admin Terminal: Import-Certificate -FilePath "$env:TEMP\PowerToysCodeSigning.cer" -CertStoreLocation Cert:\LocalMachine\Root # get Thumbprint Get-ChildItem -Path Cert:\CurrentUser\My | Where-Object { $_.FriendlyName -like "*PowerToys*" } -
Sign the MSIX package
SignTool sign /fd SHA256 /sha1 <CERTIFICATE THUMBPRINT> "C:\Users\$env:USERNAME\source\repos\PowerToys\x64\Debug\WinUI3Apps\FileLocksmithContextMenuPackage.msix"SignTool might be not in your PATH, so you may need to specify the full path to it, e.g.,
C:\Program Files (x86)\Windows Kits\10\bin\<version>\x64\signtool.exe.commands example:
PS C:\Users\developer> New-SelfSignedCertificate -Subject "CN=Microsoft Corporation, O=Microsoft Corporation, L=Redmond, S=Washington, C=US" ` >> -KeyUsage DigitalSignature ` >> -Type CodeSigningCert ` >> -FriendlyName "PowerToys SelfSigned" ` >> -CertStoreLocation "Cert:\CurrentUser\My" PSParentPath: Microsoft.PowerShell.Security\Certificate::CurrentUser\My Thumbprint Subject EnhancedKeyUsageList ---------- ------- -------------------- 1AA018C2B06B60EAFEE452ADE403306F39058FF5 CN=Microsoft Corpor… Code Signing PS C:\Users\developer> Get-ChildItem -Path Cert:\CurrentUser\My | Where-Object { $_.FriendlyName -like "*PowerToys*" } PSParentPath: Microsoft.PowerShell.Security\Certificate::CurrentUser\My Thumbprint Subject EnhancedKeyUsageList ---------- ------- -------------------- 1AA018C2B06B60EAFEE452ADE403306F39058FF5 CN=Microsoft Corpor… Code Signing PS C:\Users\developer> & "C:\Program Files (x86)\Windows Kits\10\bin\10.0.26100.0\x64\signtool.exe" sign /fd SHA256 /sha1 1AA018C2B06B60EAFEE452ADE403306F39058FF5 "%REPO_PATH%\PowerToys\x64\Debug\WinUI3Apps\FileLocksmithContextMenuPackage.msix" Done Adding Additional Store Successfully signed: C:\Users\developer\Develop\GitHub\PowerToys\x64\Debug\WinUI3Apps\FileLocksmithContextMenuPackage.msix -
Remove old version
Get-AppxPackage -Name Microsoft.PowerToys.FileLocksmithContextMenu* Remove-AppxPackage Microsoft.PowerToys.FileLocksmithContextMenu_1.0.0.0_neutral__8wekyb3d8bbwe -
Install new signed MSIX
Add-AppxPackage -Path "%REPO_PATH%\PowerToys\x64\Debug\WinUI3Apps\FileLocksmithContextMenuPackage.msix" -ExternalLocation "%REPO_PATH%\PowerToys\x64\Debug\WinUI3Apps" -
Restart Explorer
- Go to Task Manager and restart explorer.exe
-
Debug Process
- Set the breakpoint in dllmain.cpp
- Open the Attach to Process dialog in Visual Studio
- Right-click a file in File Explorer
- Attach the debugger to
dllhost.exewith FileLocksmith Title to debug the shell extension
- Right-click (fast) a file again and select "Unlock with File Locksmith"
- Attach the debugger to
PowerToys.FileLocksmithUI.exeto debug the UI
-
Alternative Debugging Method
- You can set the
FileLocksmithUIas startup project directly in Visual Studio, which will launch the UI without needing to go through the shell extension. This is useful for debugging the UI logic without the shell extension overhead.
- You can set the
Known Issues
There is an open PR to change the IPC mechanism from file-based to pipe-based, but it has blockers:
- When restarting as admin, the context menu extension doesn't show
- The "Unlock with File Locksmith" option doesn't work when launched as admin
Settings Integration
File Locksmith integrates with the PowerToys settings through:
